2025年10月02日 星期四
咨询电话:024-86906168
官方二维码
官方二维码
确定
网站首页
医院概况
医院简介
组织架构
医院文化
医院风貌
科室导航
专家介绍
党群工作
工作动态
教学科研
教学动态
科教制度
科研成果
学术论文
继续教育
医师规培
学术交流
进修培养
实习带教
药物试验
产前诊断
伦理委员会
人才需求
联系我们
医院电话
官方微信
来院交通
当前位置:
首页
>
教学科研
>
学术论文
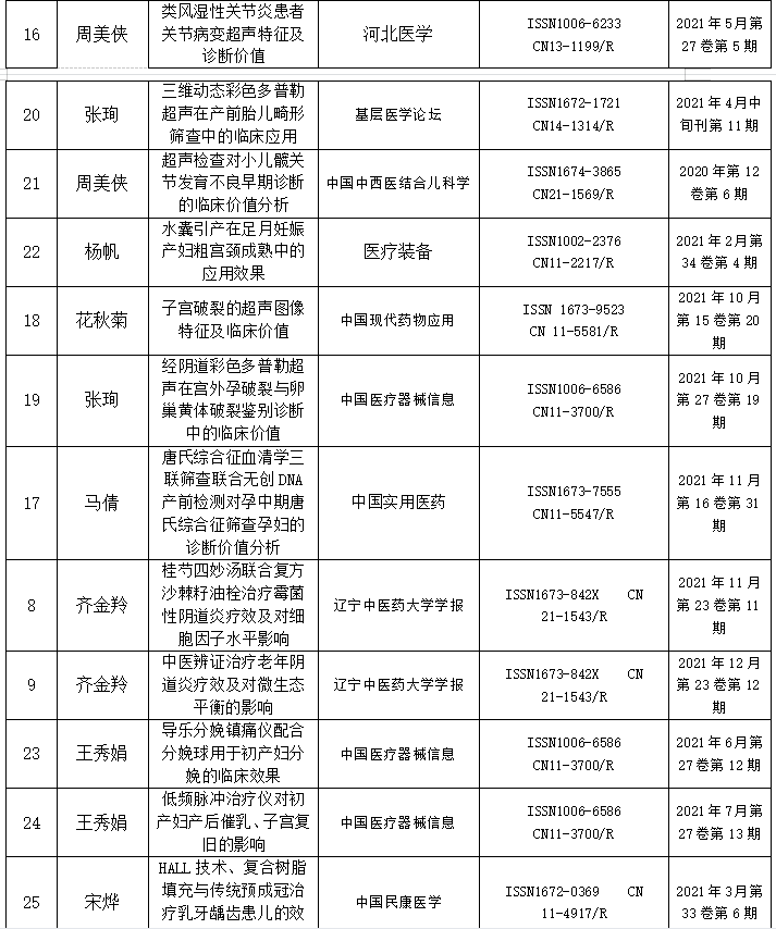
2021年论文综述发表登记表
发布日期:2021-12-21
浏览次数:
2131
上一篇:无
下一篇:
2017年论文综述发表登记表